一、专业与学位点简介
区域文化与中国文学专业是从区域文化的视角关注中国古代文学发展,主要从齐鲁文化与儒学研究两个方面,探究中国古代文学热点、难点问题,并进行规律性总结。该专业是教育部人文社科重点研究基地山东师范大学齐鲁文化研究院的特色学科,下设儒家文化与中国文学、齐鲁文化与中国文学两个研究方向。
该专业现有教师9人,包括教授3人、副教授1人、讲师5人。其中,“国家万人计划”1人、“泰山学者”2人、“齐鲁文化英才”1人、“东岳学者”2人,学术实力雄厚,研究力量较强。团队成员在《文史哲》《光明日报》《山东社会科学》《孔子研究》等重要报刊发表了一批有重要影响力的学术成果,出版学术专著《淮南子道论研究》《从儒风到雅艺:魏晋书法文化世家研究》《孟子与汉代四家诗》等。承担多项国家级及省部级科研项目,其中包括教育部人文社科重点研究基地重大项目“齐鲁文化传承发展与汉魏六朝政治文化格局研究”“齐鲁文化的形成与中华文明‘轴心时代’研究”,国家社科基金项目“魏晋书法文化世家研究——政治与社会变迁视阈下的艺术史观”“渊源与流变:简牍残纸书迹与汉末魏晋书法演进”“银雀山汉简《阴阳时令占候之类》文本考释与所涉问题研究”“早期中国的文化选择与价值重构——以孟子与两汉经学为中心”“《孟子》文献生成与早期中国文本经典化研究”“历代桃源图与题图诗文整理研究”等。吕文明、刘爱敏、李华获得山东省社会科学优秀成果奖、泰山文艺奖、山东省高等学校优秀科研成果奖等,吕文明被评为山东省优秀研究生指导教师。导师团队非常注重研究生培养,指导的学生多次获得国家奖学金或被评为省级优秀毕业生,多人考取复旦大学、山东大学等名校继续深造。在教学科研之外,导师团队还每年举办或参加高层次学术研讨会,加强与海内外学者的学术交流,不断提升教学科研能力。
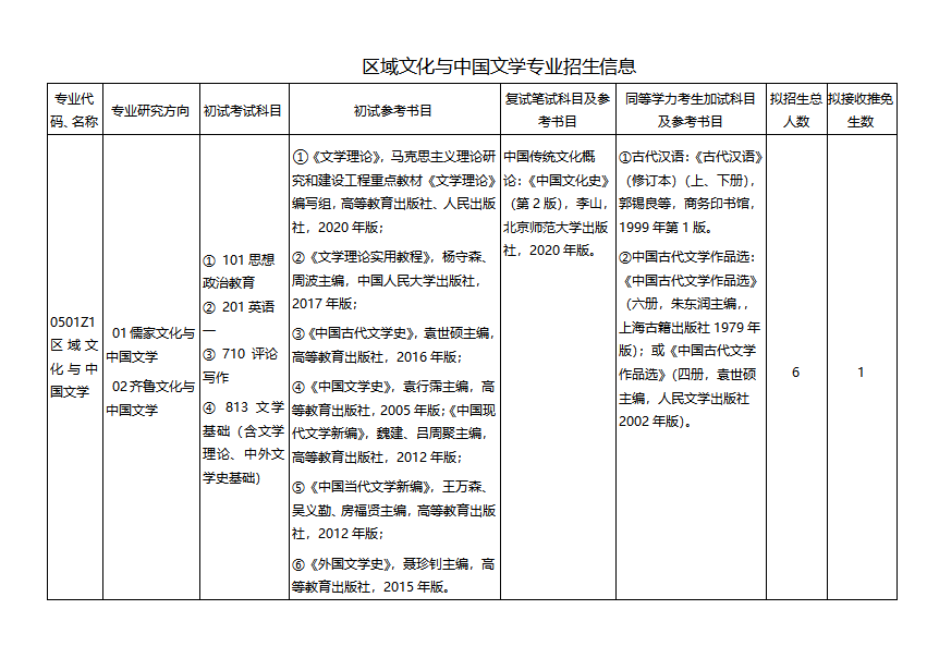
二、区域文化与中国文学专业招生信息

三、硕士研究生指导教师简介

吕文明,男,1982年生,山东海阳人。现任教育部人文社会科学重点研究基地山东师范大学齐鲁文化研究院院长、二级教授、博士生导师,《海岱学刊》主编,校学术委员会委员,校学位评定委员会委员。入选国家万人计划青年拔尖人才、泰山学者特聘专家、齐鲁文化英才、山东省第二、三批签约艺术评论家、山东师范大学首批东岳学者。兼任教育部哲学社会科学研究重大攻关项目评审专家、全国艺术科学规划评审专家、教育部中国书法教指委委员、中国书法家协会学术委员、中国文艺评论家协会会员、山东孔子学会副会长、山东省文艺评论家协会副主席、山东省书法家协会主席团委员、尼山世界儒学中心首批讲师团专家。
主要从事汉魏六朝儒学与文艺发展、齐鲁文化与中华文明研究。主持国家社科基金2项、教育部人文社科重点研究基地重大项目1项、省部级重大和重点课题等10余项。曾获中国书法兰亭奖、山东省社科成果奖一等奖、山东省高等学校优秀科研成果奖一等奖、泰山文艺奖、山东省优秀博士学位论文等。在《文史哲》《光明日报》等重要报刊发表学术论文70余篇,多篇被《新华文摘》《中国社会科学文摘》、人大复印资料等转载。著有《从儒风到雅艺:魏晋书法文化世家研究》等,主编《齐鲁文化与中华文明学术公开课》《齐鲁文化要览》等。

刘爱敏,女,1968年生,山东巨野人,山东师范大学齐鲁文化研究院区域文化与中国文学教研室主任、教授、博士生导师。1991、2003、2006年分别获曲阜师范大学汉语言文学学士学位、山东大学中国古典文献学硕士和博士学位。在《文史哲》《孔子研究》《光明日报》《出土文献》等报刊发表论文60余篇,出版著作10余部,代表性成果有《淮南子道论研究》《先秦经学学术编年》(与人合著)等,主编和参撰著作有:《两汉全书》(第33册、34册)、《中国地域文化通览》(春秋战国部分)、《山东区域文化通览》(春秋战国部分)、《山东文化世家研究书系》(副主编)、《中国名门家风丛书》(副主编)、《朝读经典》(7册,主编)等。其中《先秦经学学术编年》获山东省社科优秀成果二等奖,《淮南子道论研究》获山东省高校优秀成果二等奖。主持教育部基地重大项目“齐鲁文化的形成与中华文明‘轴心时代’研究”,国家后期资助项目“银雀山汉简‘阴阳时令占候之类’文本考释与所涉问题研究”,省部级项目“日本周南市立图书馆等4馆藏汉籍调查与编目”等多项。为本科、硕士和博士开设中国古典文献学概论、齐鲁文化专题研究、先秦诸子研究等10多门课程。

李华,1982年生,山东济宁人;文学博士,教授,博士生导师;主要研究方向为孟子研究,先秦两汉子学与经学研究。2014-2016年以访问学者身份赴美国加州大学伯克利分校研修,合作导师为Mark Csikszentmihàlyi(齐思敏);2016年入选山东省首批“泰山学者青年专家”(儒学方向)。2018年获“儒学研究新锐奖”,2019年入选山东师范大学东岳学者青年人才;2020年入选山东师范大学“儒家文献的生成传播与早期中国文化建构”科研创新团队带头人。
主持国家社科基金项目2项:“早期中国的文化选择与价值重构——以孟子与两汉经学为中心”(已结项),“《孟子》文献生成与早期中国文本经典化研究”(在研)。主持国家重点文化工程“全球汉籍合璧工程”合作项目:“《四书初学能解》整理与研究”,主持完成省部级项目等3项。近年来在《JOURNAL OF DHARMA》《Human-Centered Computing》《光明日报》《诸子学刊》A&HCI、SSCI、CSSCI等海内外刊物上,发表《以“义利之辨”章“冠七篇之首”——刘向、<汉书·艺文志>与<孟子>早期传本的经学化》《阴阳五行与思孟渊源再探——从<汉书·艺文志>中的“兵阴阳<孟子>”谈起》《中华文化发展与孔老地位变迁》《文景之治与孟子仁政思想的汉初践行》等论文五十余篇。出版专著《孟子与汉代四家诗》(中华书局)一部。

李莉,文学博士,山东淄博人。现为教育部人文社会科学重点研究基地山东师范大学齐鲁文化研究院副院长、副教授、硕士研究生导师。主要研究领域为中国传统艺术、齐鲁音乐文化,主持山东省社科规划研究项目“明清俗曲中的女性社会生活研究”“山东民歌对外传播的时代价值和实践研究”,在《光明日报》《齐鲁学刊》《贵州民族研究》等刊物上发表学术论文多篇。

潘磊,男,1992年生,山东淄博人。文学博士,现为教育部人文社会科学重点研究基地山东师范大学齐鲁文化研究院讲师,硕士生导师。研究方向为魏晋南北朝文学,目前主要从事魏晋南北朝经学与文学关系研究、陶渊明研究、美术史-文学史交叉研究。独立主持国家社会科学基金青年项目“历代桃源图与题图诗文整理研究”、国家重点文化工程“全球汉籍合璧工程”子课题“《熙朝奏议》整理与研究”,在《光明日报》《北京社会科学》《中国诗歌研究》等刊物上发表学术论文数篇。