一、报到及资格审核
(一)报到:
时间:2025年3月28日9:00-11:30
地点:千佛山校区齐鲁文化研究院逸夫楼203办公室
(二)资格审核
对于复试考生的资格审核,将严格按照山东师范大学研究生招生信息网《2025年硕士研究生复试录取工作办法》的有关规定执行
1.复试资格
参加复试的考生在报到时必须提交以下材料:
(1)应届本科毕业生(含普通高校、成人高校)、网络教育届时可毕业本科生,除携带准考证、身份证原件及复印件外,还应提供《教育部学籍在线验证报告》打印件;自学考试届时可毕业本科生,还应出具自考成绩单打印件。
(2)往届本科毕业生除携带准考证、身份证原件及复印件外,还应提供本科毕业证书原件及复印件、《教育部学历证书电子注册备案表》。因毕业时间较早等不能在线验证的,需提供教育部《中国高等教育学历认证报告》。
(3)退役大学生士兵专项考生除携带应(往)届毕业生所需材料的同时,还需提供《入伍批准书》和《退出现役证》复印件。
(4)在境外获得学历的考生除携带准考证、身份证外,还需提供教育部留学服务中心出具的《国外学历学位认证书》原件和复印件。
(5)《诚信复试承诺书》与《思想政治素质和品德考核表》。电子版从山东师范大学研究生招生信息网中《2025年硕士研究生复试录取工作办法》(http://www.yjszs.sdnu.edu.cn/info/1026/4345.htm)下载。
个人简历、学习成绩单、研究计划、所获奖励、发表论文等补充材料,可以审核现场提交。
二、复试内容及安排
(一)专业课笔试
时间:2025年3月29日8:30-10:30
地点:千佛山校区教学四楼4233
(二)综合面试
专业名称 | 面试时间 | 面试地点 | 候场地点 |
中国哲学 | 3月30日8:30 | 逸夫楼312 | 逸夫楼106 |
区域文化与中国文学 | 3月30日9:00 | 逸夫楼211 | 逸夫楼106 |
中国史 | 3月29日14:00 | 逸夫楼211 | 逸夫楼106 |
参加面试的考生需要提前半小时到达候场地点候场。
三、复试缴费
按照学校复试通知执行,非艺术类复试考生需交纳复试费180元,同等学力加试考生另收120元加试费。所有参加复试的考生均应在规定的时间内缴纳复试费用,复试费缴纳后一律不办理退费,未缴费者不得参加复试,缴费方式另行通知。
四、复试方式与内容
(一)复试方式
一志愿考生全部采用现场复试的方式。
1.专业课笔试
考试时间2小时,满分150分,以90分为合格。测试科目和参考书目见招生目录。该项成绩计入复试总成绩。
2.综合面试面试主要围绕以下内容进行。
(1)大学阶段学习情况;
(2)考生对本学科专业理论知识和应用技能掌握程度,对本学科专业发展动态的了解情况,利用所学理论分析和解决问题能力,创新精神及综合素质和能力等;
(3)实践能力、专业技能考核,主要测试实验操作、社会实践、专业素质等方面取得成绩及表现出的能力。
综合面试成绩满分100分,以60分为合格。每位考生面试时间一般不少于20分钟,该项成绩计入复试总成绩。
3.外语听说能力测试:主要通过问答、口译等形式重点考查考生的外语听、读、说等能力。满分50分,以30分为合格。该项成绩计入复试总成绩。
五、思想政治素质和道德品质考核
主要考核考生本人的现实表现,内容包括考生的政治态度、思想表现、道德品质、遵纪守法、诚实守信、心理健康情况等方面。同时,考生应当如实填写《思想政治素质和品德考核表》,提供材料真实。考核结果以合格、不合格计。
六、体检
按照山东师范大学研究生招生信息网中《2025年硕士研究生复试录取工作办法》办理。
七、调剂
具体调剂要求、调剂人数、调剂程序、日程安排另见我校调剂公告,调剂考生复试要求、内容与一志愿考生一致。
八、录取
(一)总成绩核算方式
招生考试总成绩=初试成绩+复试成绩(专业课成绩+综合面试成绩×2+外语听说能力成绩)。
(二)总成绩排名方式
考试总成绩按专业从高分到低分排序,如总成绩相同,依次比较初试成绩、复试综合面试成绩。
(三)拟录取名单确定
拟录取名单按招生计划,根据复试合格考生的招生考试总成绩从高分到低分确定。
专业课、思想政治理论、加试成绩、综合面试成绩、外语听说成绩、思想政治素质和道德素质考核、体检等任何一项不合格的考生不予录取。
九、申诉渠道
齐鲁文化研究院复试工作领导小组将对各专业的复试录取政策执行情况进行监督检查,对违反学校招生录取规定、招生纪律及弄虚作假的单位和个人,按有关规定进行严肃处理;对在复试中发现违纪和作弊的考生,取消其复试、录取资格。
齐鲁文化研究院监督投诉电话:0531—86180039。
十、联系方式
1.除以上规定外,未尽事宜或有疑问,请咨询齐鲁文化研究院招生工作联系电话:0531-86182160。
2.考生复试QQ群号:1039177933(齐鲁文化研究院2025硕士一志愿复试通知群),所有复试考生务必尽早入群,进群后务必实名,后续工作会在群内陆续发布。
其他未尽事宜参照学校招生相关规定执行。
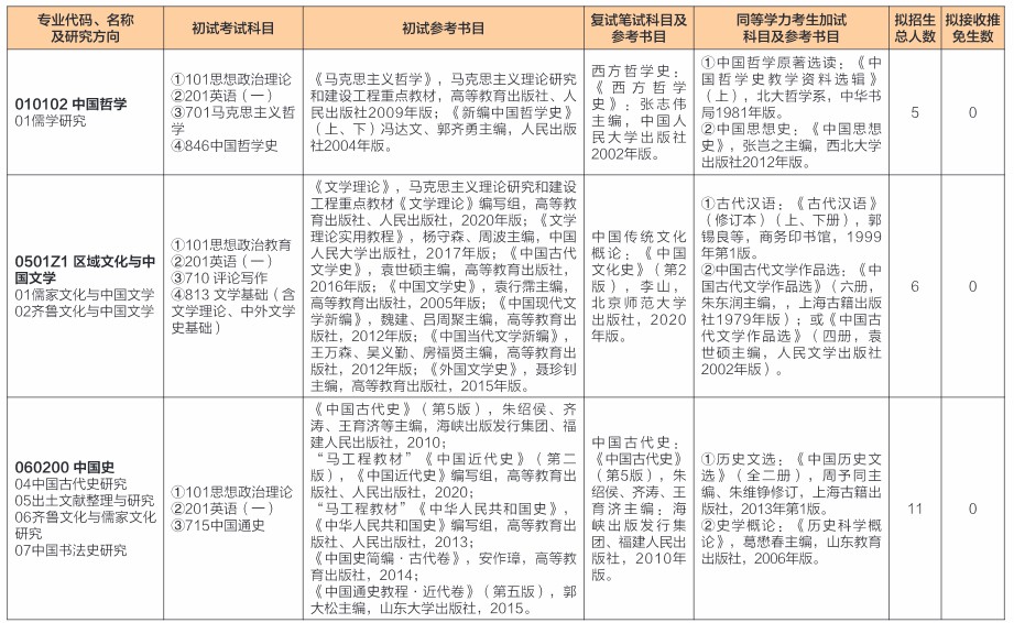
附:齐鲁文化研究院2025年硕士研究生招生专业目录

齐鲁文化研究院
2025年3月24日