齐鲁文化传承与山东文化强省建设协同创新中心

济南“两河一湖”旅游文化名城建设专项调研课题立项公布

作者: 时间:2025-12-31 浏览量:

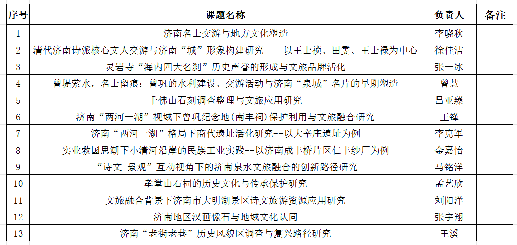
近日,济南“两河一湖”旅游文化名城建设专项调研课题已完成组织申报和专家组评审工作。经研究决定,现对予以立项的课题进行公布。各立项课题负责人应严格按照规定时间推进研究进度,确保形成具有较高质量的调研报告或学术论文。

详见下表。

山东师范大学齐鲁文化研究院

济南“两河一湖”旅游文化名城建设产业学院

                         2025年12月31日


Copyright 2003-2024 qiluwenhua Co., Ltd. All rights reserved.